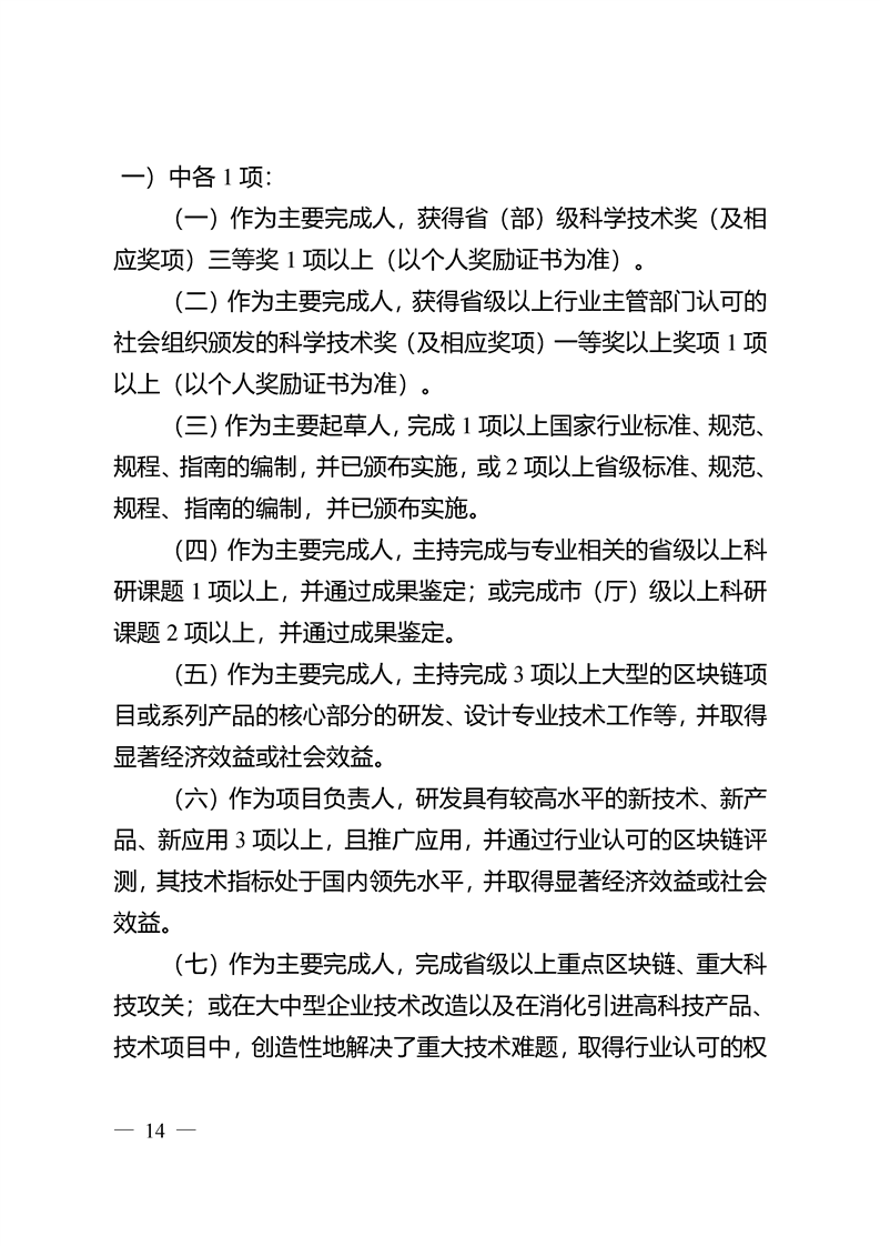
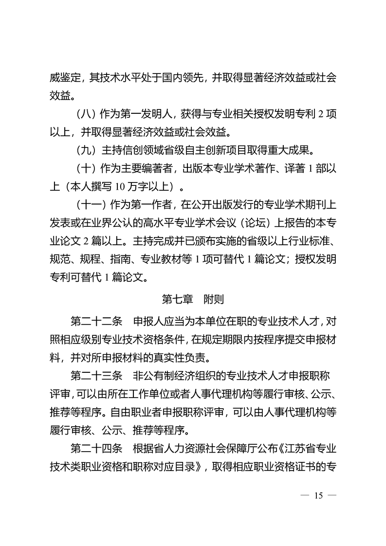
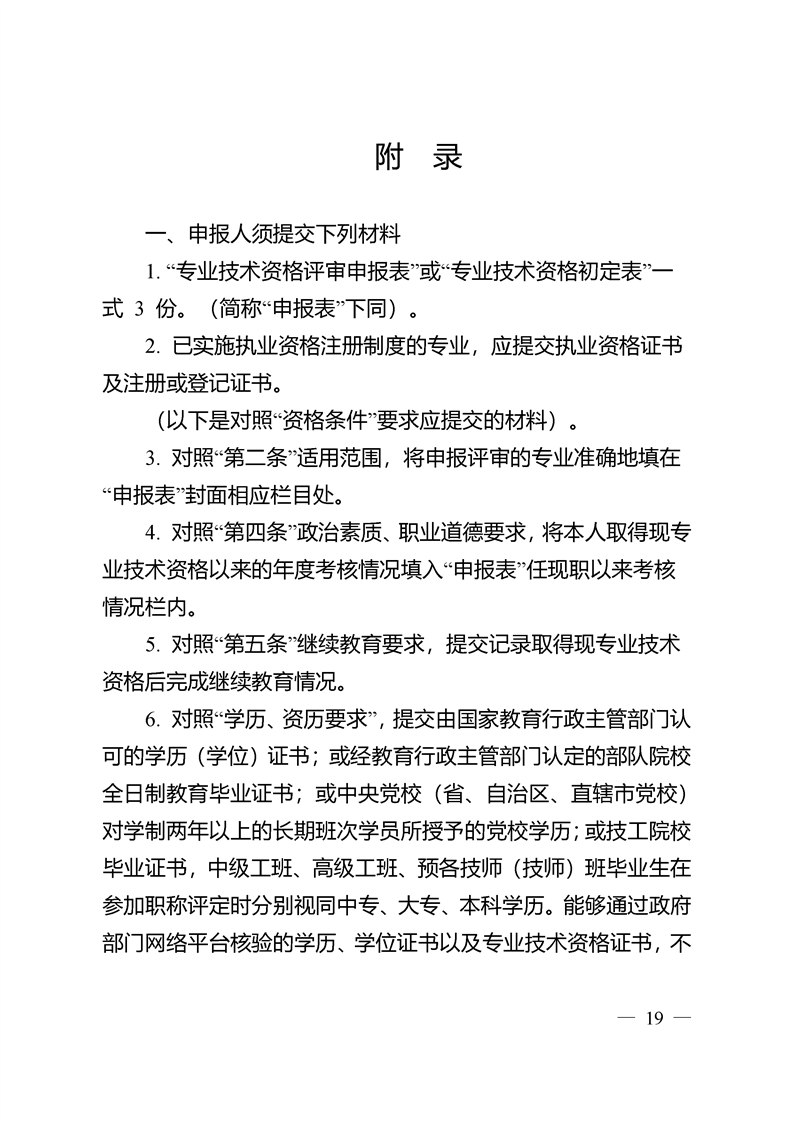
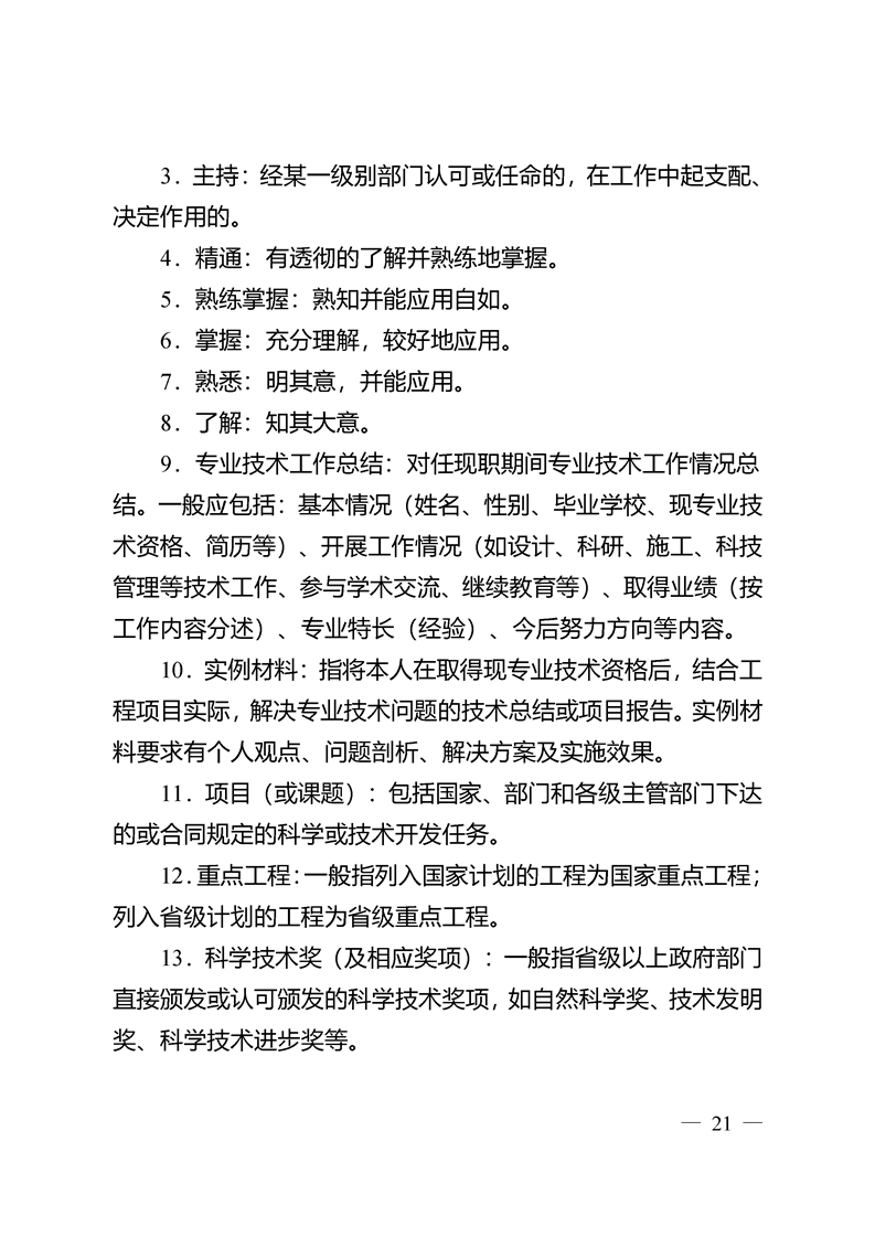
您当前的位置: 首页 > 专业技术人员(职称)服务 > 资格条件
江苏省数字经济(区块链)工程专业技术资格条件(试行)
时间:
2024-01-15 10:28
来源:星空体育官方网站
访问量:
【字体:
大中小】



























-
扫一扫在手机打开当前页


